設為(wèi)首頁 | 收藏本站
公司概況
公司榮譽
您的位置:首頁 > 公司概況 > 公司榮譽 > 正文

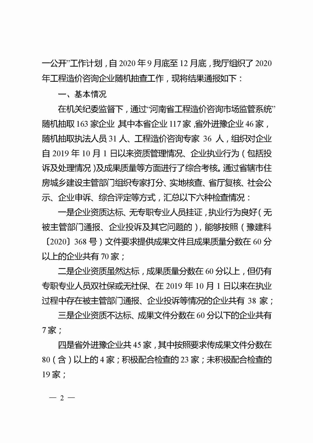
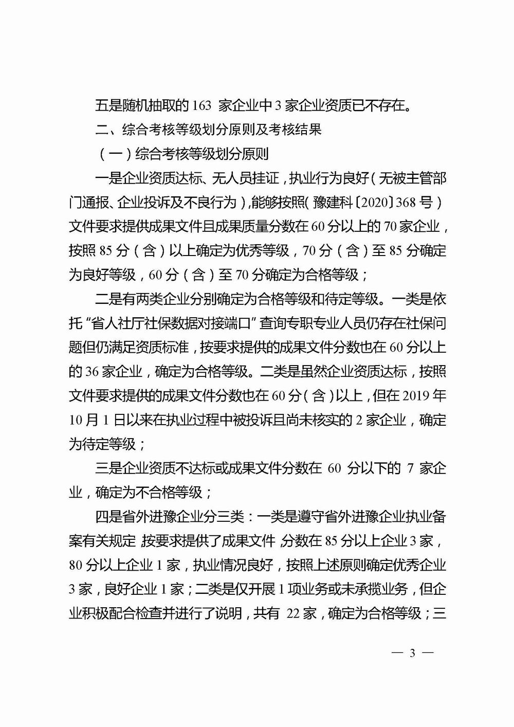
河(hé)南省住房(fáng)和(hé)城鄉建設廳2020年度工程造價企業随機抽查——優秀企業

作(zuò)者:河(hé)南智達 來(lái)源: 日期:2021/7/12 14:24:01 人(rén)氣:98

2_河(hé)南省住房(fáng)和(hé)城鄉建設廳關于2020年工程造價咨詢企業随機抽查結果的通(tōng)報_頁面_01X.jpg2_河(hé)南省住房(fáng)和(hé)城鄉建設廳關于2020年工程造價咨詢企業随機抽查結果的通(tōng)報_頁面_02X.jpg2_河(hé)南省住房(fáng)和(hé)城鄉建設廳關于2020年工程造價咨詢企業随機抽查結果的通(tōng)報_頁面_03X.jpg2_河(hé)南省住房(fáng)和(hé)城鄉建設廳關于2020年工程造價咨詢企業随機抽查結果的通(tōng)報_頁面_04X.jpg2_河(hé)南省住房(fáng)和(hé)城鄉建設廳關于2020年工程造價咨詢企業随機抽查結果的通(tōng)報_頁面_05X.jpg2_河(hé)南省住房(fáng)和(hé)城鄉建設廳關于2020年工程造價咨詢企業随機抽查結果的通(tōng)報_頁面_06X.jpg

    标簽:
  • 網站首頁|公司概況|新聞中心|造價咨詢|招标采購|業績展示|政策法規|誠聘英才|互動交流|聯系我們
  • Copyright 2018-2019 , All Rights Reserved   
    中咨智達工程咨詢有(yǒu)限公司 www.zhidazixun.cn